Цель – выиграть выборы губернатора.
Государственная служба интеллектуальной собственности Украины. Авторское право № 67450 от 26.08.2016г. - "Алгоритм Обеднина С.Д."
Формула "Алгоритм Обеднина С.Д."- психология + актуарная математика = триумф цели, где:
- алгоритм - набор инструкций (механизмов, инструментов), описывающих порядок действий исполнителя для достижения результата решения задачи за конечное число действий.
- психология — наука, изучающая недоступные для внешнего наблюдения структуры и процессы, с целью объяснить поведение человека, а также особенности поведения отдельных групп и коллективов. Соединяет в себе гуманитарный и естественнонаучный подходы.
- актуарная математика - это область знаний математики, которая включает в себя совокупность математических методов, средств математического моделирования на основе теории вероятностей, теории случайных процессов, математической статистике.
- цель — идеальный или реальный предмет сознательного или бессознательного стремления субъекта; конечный результат, на который преднамеренно направлен процесс; «доведение возможности до её полного завершения»; осознанный образ предвосхищаемого результата.
Метод основан на законах психологии, теории вероятностей и актуарной математики. Если более конкретно, то речь идет о построении модели экспоненциального сглаживания, таблицы смертности и использовании метода Хольта.
Цель – выиграть выборы губернатора.
Как мы это делаем.
1. Кандидат в губернаторы.
Для построения личного графика Абодье кандидата в губернаторы по «Алгоритму Обеднина С.Д.» необходимо предоставить определенные входящие данные, которые лягут в основу индивидуальной математической модели. Это осуществляется путем заполнения анкеты и указания в хронологическом порядке наиболее важных событий в жизни, начиная с даты рождения. Значимыми событиями могут быть, к примеру, смерть близкого человека, поступление в институт, первое место работы, бракосочетание и т д. Каждое из событий должно быть оценено по шкале от -3 до 3, в зависимости от того, имело оно отрицательный характер влияния на вас или положительный.

Абодье – это явление, при котором внутренний талант личности пользуется максимальной поддержкой обстоятельств и подразумевает наличие у человека такой психологической функции личности, которую ему нравится и хочется проявлять. Как результат, внешняя событийность вознаграждает эту функцию ресурсами.
- определим индивидуальные параметры (сильные и слабые стороны) Кандидата;
- проведем комплекс коуч-сессий для достижения конгруэнтности (баланса) между семьёй, работой, карьерой, друзьями, врагами, здоровьем и хобби;
- определим индивидуально-типологические событийные и психологические закономерности жизни Кандидата;
- выработаем стратегии и тактики метаоптимальных паттернов поведения Кандидата в период предвыборной кампании.
2. Предвыборная команда кандидата в губернаторы.
Есть один общий, ключевой фактор, определяющий успех предвыборной кампании. Этим ключевым фактором является Абодье предвыборной команды.
Абодье предвыборной команды – это явление, когда сумма талантов личностей топ менеджмента пользуется максимальной поддержкой обстоятельств и подразумевает наличие у членов предвыборной команды такой психологической функции, которую им нравится и хочется проявлять. Как результат, внешняя событийность вознаграждает эти функции ресурсами.

Члены предвыборной команды, у которых на определенном отрезке времени высокий коэффициент Абодье, способны генерировать новые идеи и спокойно действовать в экстремальной обстановке. Они ясно сформулирует стратегию, будут постоянно корректировать краткосрочные задачи. Опираться нужно на «правильных» людей. В критических ситуациях они берут ответственность на себя и заражают энтузиазмом окружающих.
Группа сотрудников, у которых высокий коэффициент Абодье, сформирует критическую массу агентов перемен и создаст позитивный восходящий поток предвыборной кампании.
- исследуем иерархию подсистем существующего состава Команды: дифференциально-психологический и корреляционный анализ каждого участника Команды на профессиональную пригодность, отчет о целесообразности его участия в Проекте;
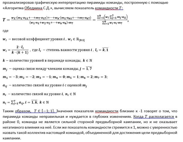
- построим графическую интерпретацию пирамиды Команды с учетом динамической психометрической модели Команды;
- рассчитаем показатель командности;

- дадим рекомендации по отстранению/внедрению участников Команды, поиск необходимых участников;
- дадим рекомендации по изменению ролей в пирамиде Команды в следствие индивидуальных параметров в детерминации межиндивидуальной вариативности (сильных и слабых сторон участников) в течение всего проекта;
- подберем участников на запланированные мероприятия предвыборной кампании;
- разработаем типовые кейсовые ситуации и модели оптимального поведения для каждого из участников команды в той или иной ситуации, пролонгированные во времени;
- профиль личности составленный на каждого сотрудника предвыборной команды по «Алгоритму Обеднина С.Д.», позволит вам эффективно управлять предвыборной командой.
3. Внешние факторы и обстоятельства
- определим индивидуальные параметры (сильные и слабые стороны) конкурентов;
- разработаем и порекомендуем коррекционные мероприятия из управляемой зоны по моральному/эмоциональному устранению (ослаблению) конкурентов;
- просчитаем модели поведения конкурентов и их изменчивость.
4. Ресурсы
- Определим наиболее подходящее время для проведения запланированных мероприятий;

- подберем персонал, способный обеспечить получение нужного Результата в рамках проведения предвыборной кампании на пути к достижению Главной Цели, обеспечивая потенциальную возможность интрасубъективной системы сохранять сбалансированное функционирование с учетом наличия деструктивных тенденций.
5. Технологии
«Алгоритм Обеднина С.Д.» может быть интегрирован с любыми применяемыми Клиентом технологиями.
Таким образом, применяя «Алгоритм Обеднина С.Д.» предвыборная кампания становится максимально управляемой и предсказуемой.
Команда SOYAconsulting.
Рубрика "Блоги читачів" є майданчиком вільної журналістики та не модерується редакцією. Користувачі самостійно завантажують свої матеріали на сайт. Редакція не поділяє позицію блогерів та не відповідає за достовірність викладених ними фактів.